stm32 程序下载以及 USB 一键下载电路
stm32最近购买的 stm32 开发板上有一个一键下载电路,声称可以不用短接 BOOT0 即可可以使用软件控制完成 stm32 固件下载,非常方便。 于是便研究来一下这个电路的原理。
首先需要了解原本 stm32 本身如何使用串口进行下载,于是找到了这些参考资料:
依据AN2606) 所述,stm32 器件可以使用串行端口使用预定义的协议下载代码。根据不同的 stm32 可以使用不同的串行外设:
STM32 USART bootloader
由于使用的是 stm32f103c8t6, 根据 AN2606 中 15.1 节 Bootloader configuration:
The STM32F10xxx bootloader is activated by applying Pattern 1 (described in Table 2:Bootloader activation patterns). Table 29 shows the hardware resources used by this bootloader.
查询到 stm32f10xxx 系列进入 bootloader 需要在复位期间配置为 Boot0(pin) = 1 and Boot1(pin) = 0 ,也就是使 BOOT0 引脚保持高电平,使 BOOT1 引脚保持低电平
且 bootloader 使用了 USART1 外设,所以需要将串行接口直接连接到 USART1_RX (PA10) 和 USART1_TX (PA9) 引脚。
bootloader 程序逻辑图:
flowchart TB
reset([系统复位])
init(系统初始化 时钟,GPIO,IWDG,SysTick)
wait{usart1 接受到 0X7F}
disable_ir(禁用所有中断)
config_usart1(配置usart1)
bl_loop(执行 BL_LOOP)
reset-->init
init-->wait
wait--No-->wait
wait--Yes-->disable_ir
disable_ir-->config_usart1
config_usart1-->bl_loop
简单来说就是:
- 短接 BOOT0 和 VCC,以保持 BOOT0 在启动时高电平。
- 使用 usb 连接到开发板。一般开发板会使用 cp2102 pl2303 或者 ch340 等串口转 usb 芯片来将 usart1 转换为 usb 协议。
- 保持短接,上电后 stm32 会以 bootloader 模式启动。
- 上位机通过 usb 控制 usart 向 usart1 发送 0x7F 以示准备完成。此时 stm32 进入 BL_LOOP。
- 根据 AN3155 中的协议进行交互,完成程序下载以及其他操作。
- 通信完成后,可以通过硬件复位或者软件复位退出 bootloader。(由于硬件复位会清除 sram 中的数据,一般会在完成后使用 协议中的 go 命令从合适的位置继续执行,而避免硬件复位,这对临时调试非常有用,可以避免烧写 flash)
一键下载电路及其原理
根据上述的 stm32 进入 bootloader 模式的要求,需要在启动时使 BOOT0 引脚保持高电平,使 BOOT1 引脚保持低电平。
一般这一步骤需要手动操作,如果能够将这一步通过软件进行控制,就可以能够做到完全一键下载.
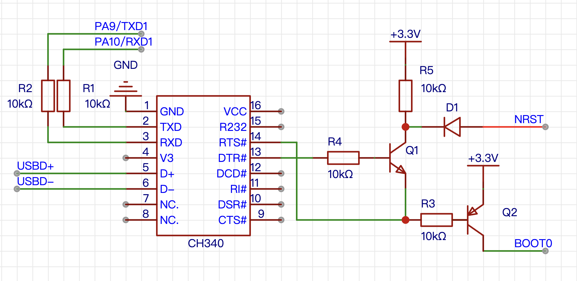
许多开发板都有一键下载电路,核心电路图大概是这样:

思路:
- 假设开发板以正常模式运行并通过 usb 连接至上位机,RTS# 和 DTR# 初始状态时为高电平
- 使 RTS# 为低电平,此时 Q1 Q2 导通 NRST 为低电平,BOOT0 为高电平,MCU 处于复位状态 (硬件复位)
- 延时 100 ms,等待复位完成
- 使 DTR# 为低电平 Q1 断开,NRET 为高电平,MCU 启动。
- 由于此时 BOOT0 为高电平,BOOT1 为低电平。复位后在 SYSCLK 的第四个上升沿锁存 BOOT 引脚的值, stm32 启动进入 bootloader 模式。
- 上位机控制 usart1 发送 0x7F 开始协议,协议细节参考 AN3155。
- 上位机通过 usart1 下载程序至 sram 或 flash,完成后使用协议中 go 命令从 sram 继续执行或者重复步骤 2 进行复位。
那么需要如何操作才能使 RTS# 或 DTR# 为低电平呢?
需要了解 rs232 协议,在协议中仅 TxD,DTR,RTS pin 可以为输出模式, 由于 uart 仅使用 TxD,RxD 就可以完成数据收发,DTR,RTS 得以闲置因此可以用作自定义用途。
以及 linux 串口启动程序实现中关于何如控制串口设备:
此处缺失资料…
可以简单理解为:
- 上位机设置 RTS 为高电平时,RTS# 为低电平,反之为高电平
- 上位机设置 DTR 为高电平时,DTR# 为低电平,反之为高电平
工具
了解原理后,可以选择合适的工具来帮我们完成上述工作,而无需自己编写上位机程序。
可选工具:
- stm32flash,开源软件,专门针对 stm32 设计,支持自定义 usart 控制,支持一键下载电路。
- STM32CubeProgrammer,st 官方工具,功能非常全面,涵盖 ST 所有芯片,但闭源。
- dfu-util,dfu 协议工具,支持使用 usb 外设的 stm32 系列,遗憾的是 stm32f103c8t6 并不支持 usb 直连的 DFU 下载方式。
最终选择 stm32flash ,因为在 linux 和 macos 下获取非常方便且开源,方便了解更多实现细节。
windows 系统下可以选择 mcuisp 或者叫 fly mcu 的软件进行下载,简单方便。 但使用这种工具并不方便我们了解实现原理,而且也不知道这些软件是否“安全”。
使用方式:
# 自动进入 bootloader 将 rom.bin 烧录进 stm32 且在烧录完成后重启
sudo stm32flash -i '-dtr,dtr:-dtr,dtr&-rts' -w rom.bin /dev/cu.usbserial-10
其中 -i 参数是 GPIO 执行序列:
dtr,rtsorbrk表示设置对应串口的引脚为高电平,数字代表将对应的 GPIO。,表示添加 100ms 延迟。&表示两个动作同时执行。-表示取消设置信号,也就是置为低电平。:表示分割启动序列后退出序列,’:’ 后面的序列会在烧录完成后执行。